Официальное опубликование правовых актов
ОФИЦИАЛЬНОЕ ОПУБЛИКОВАНИЕ
Приказ Министерства экономического развития и инвестиций Самарской области от 08.04.2025 № 100
"Об утверждении решения о порядке предоставления из бюджета Самарской области субсидий религиозным организациям на проведение мероприятий, обеспечивающих осуществление культурно-просветительской деятельности, по проектированию, реставрации, приспособлению объекта культурного наследия для современного использования, реконструкции и (или) строительству культовых зданий и (или) зданий для размещения образовательных учреждений, созданных религиозными организациями, а также на капитальный ремонт зданий, принадлежащих религиозным организациям и используемых для предоставления образовательных услуг, и (или) приобретение оборудования для нужд таких образовательных учреждений"
(Зарегистрирован 08.04.2025 № МЭР-25-100)
Номер опубликования: 6301202504140006
Дата опубликования: 14.04.2025
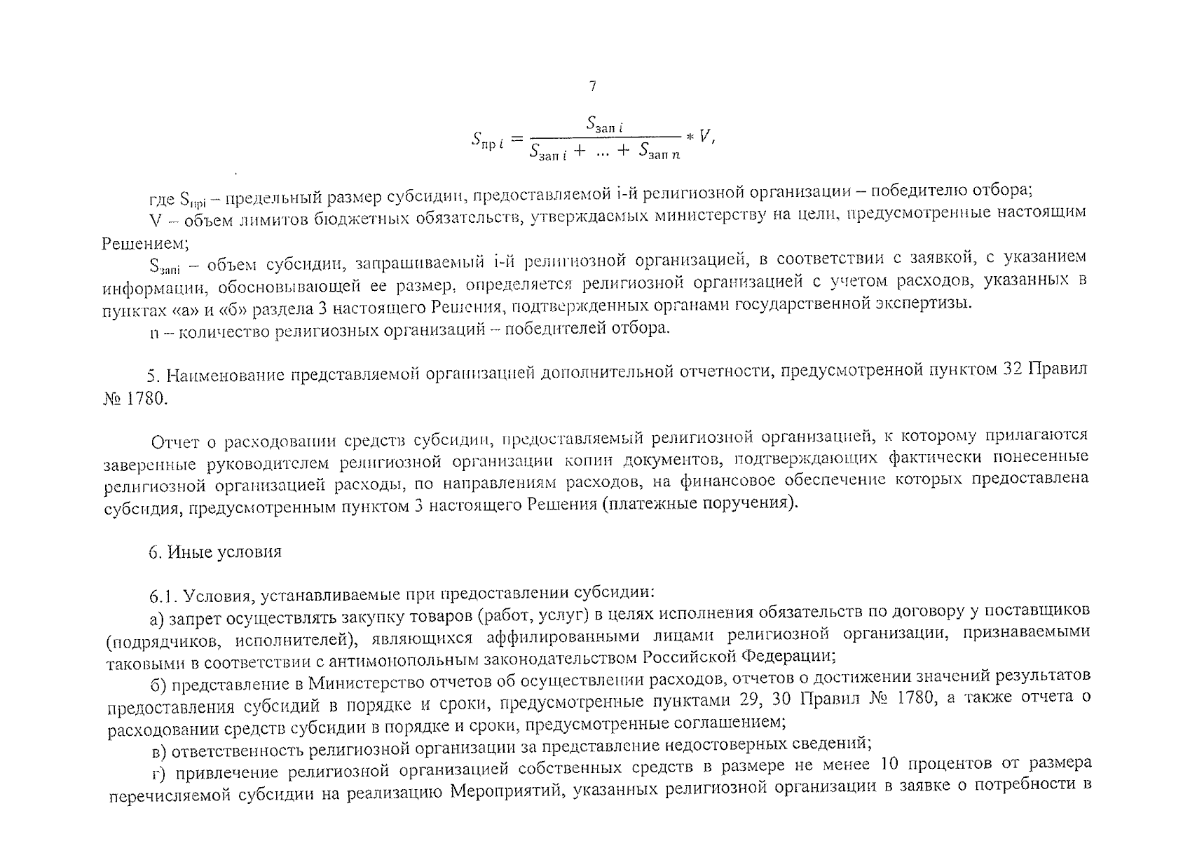
Страница №9 из 13:
Увеличить