Официальное опубликование правовых актов
ОФИЦИАЛЬНОЕ ОПУБЛИКОВАНИЕ
Постановление Правительства Калужской области от 17.05.2022 № 351
"О внесении изменений в постановление Правительства Калужской области от 06.02.2019 № 68 "Об утверждении государственной программы Калужской области "Развитие дорожного хозяйства Калужской области" (в ред. постановлений Правительства Калужской области от 18.07.2019 № 451, от 12.09.2019 № 573, от 27.02.2020 № 134, от 02.06.2020 № 430, от 04.08.2020 № 602, от 01.10.2020 № 773, от 20.02.2021 № 84, от 19.04.2021 № 259, от 13.08.2021 № 529, от 29.12.2021 № 952, от 14.03.2022 № 175)"
Номер опубликования: 4000202205230019
Дата опубликования: 23.05.2022
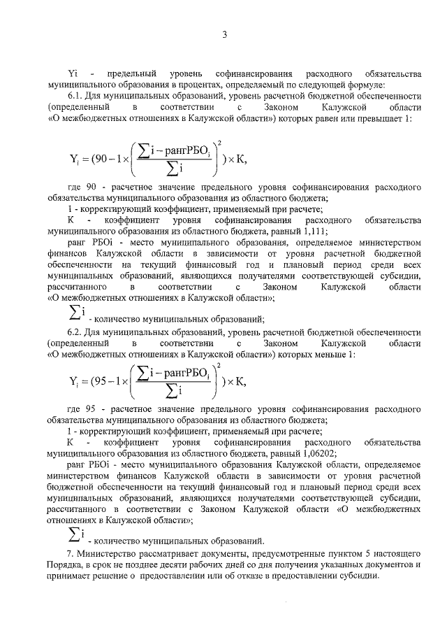
Страница №15 из 16:
Увеличить