Официальное опубликование правовых актов
ОФИЦИАЛЬНОЕ ОПУБЛИКОВАНИЕ
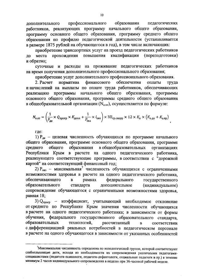
Закон Республики Крым от 04.07.2018 № 518-ЗРК/2018
"Об утверждении порядков определения нормативов финансового обеспечения и методик распределения субвенций бюджета Республики Крым местным бюджетам на обеспечение государственных гарантий реализации прав на получение образования в муниципальных дошкольных и общеобразовательных организациях Республики Крым"
Номер опубликования: 9100201807060005
Дата опубликования: 06.07.2018
Страница №52 из 69:
Увеличить