Официальное опубликование правовых актов
ОФИЦИАЛЬНОЕ ОПУБЛИКОВАНИЕ
Приказ Департамента экономики Ямало-Ненецкого автономного округа от 20.11.2025 № 443-О
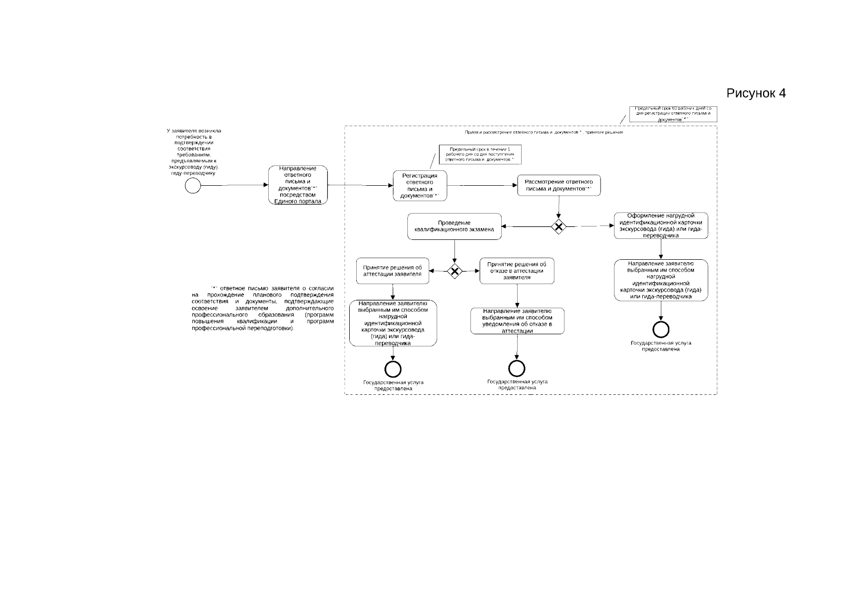
"О внесении изменения в Административный регламент департамента экономики Ямало-Ненецкого автономного округа по предоставлению государственной услуги "Аттестация экскурсоводов (гидов), гидов-переводчиков"
(Зарегистрирован 20.11.2025 № 384)
Номер опубликования: 8901202511200003
Дата опубликования: 20.11.2025
Страница №44 из 47:
Увеличить