Официальное опубликование правовых актов
ОФИЦИАЛЬНОЕ ОПУБЛИКОВАНИЕ
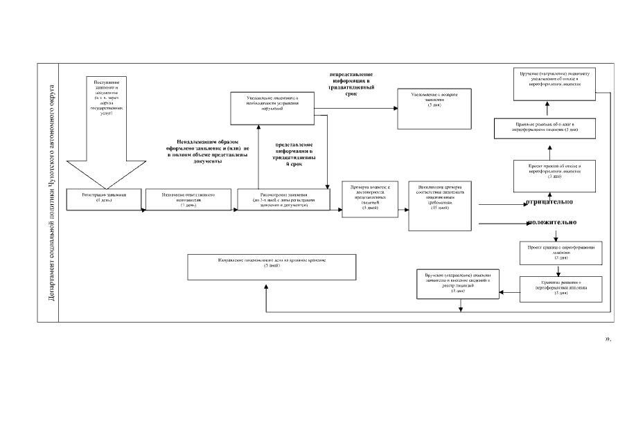
Постановление Губернатора Чукотского автономного округа от 15.11.2017 № 113
"О внесении изменений в Приложение к Постановлению Губернатора Чукотского автономного округа от 16 июня 2017 года № 76"
Номер опубликования: 8700201711170001
Дата опубликования: 17.11.2017
Страница №6 из 20:
Увеличить