Официальное опубликование правовых актов
ОФИЦИАЛЬНОЕ ОПУБЛИКОВАНИЕ
Постановление Правительства Донецкой Народной Республики от 26.12.2025 № 132-1
"Об утверждении Правил определения нормативных затрат на обеспечение функций государственных органов Донецкой Народной Республики, включая соответственно территориальные органы и подведомственные государственные казенные учреждения Донецкой Народной Республики"
Номер опубликования: 8000202512300012
Дата опубликования: 30.12.2025
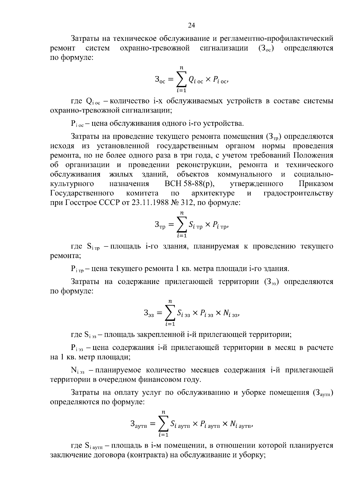
Страница №30 из 49:
Увеличить