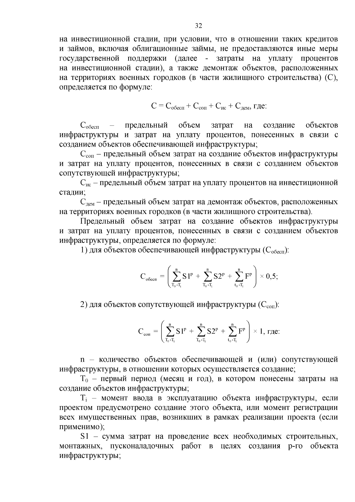
Постановление Правительства Забайкальского края от 11.04.2025 № 184
"Об утверждении Порядка возмещения затрат, предусмотренных частью 1 статьи 15 Федерального закона от 1 апреля 2020 года № 69-ФЗ "О защите и поощрении капиталовложений в Российской Федерации", понесенных организацией, реализующей проект, в рамках осуществления инвестиционного проекта, в отношении которого заключено соглашение о защите и поощрении капиталовложений"
"Об утверждении Порядка возмещения затрат, предусмотренных частью 1 статьи 15 Федерального закона от 1 апреля 2020 года № 69-ФЗ "О защите и поощрении капиталовложений в Российской Федерации", понесенных организацией, реализующей проект, в рамках осуществления инвестиционного проекта, в отношении которого заключено соглашение о защите и поощрении капиталовложений"
Номер опубликования: 7500202504140002
Дата опубликования:
14.04.2025
