Официальное опубликование правовых актов
ОФИЦИАЛЬНОЕ ОПУБЛИКОВАНИЕ
Закон Ульяновской области от 24.10.2022 № 105-ЗО
"О внесении изменений в Закон Ульяновской области "О межбюджетных отношениях в Ульяновской области" и о приостановлении действия отдельных его положений"
Номер опубликования: 7300202210260004
Дата опубликования: 26.10.2022
Страница №13 из 26:
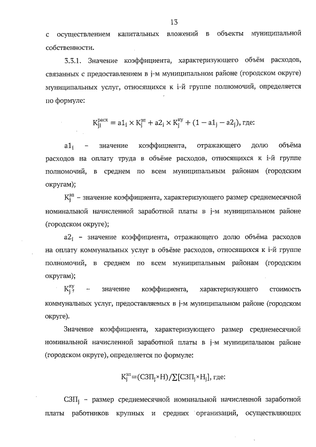
Увеличить