Официальное опубликование правовых актов
ОФИЦИАЛЬНОЕ ОПУБЛИКОВАНИЕ
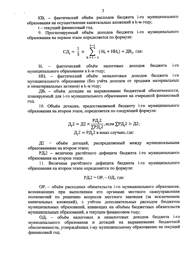
Постановление Правительства Ульяновской области от 05.10.2017 № 478-П "Об утверждении Порядка предоставления бюджетам муниципальных районов (городских округов) Ульяновской области иных межбюджетных трансфертов из областного бюджета Ульяновской области в форме дотаций на поддержку мер по обеспечению сбалансированности местных бюджетов"
Номер опубликования: 7300201710110003
Дата опубликования: 11.10.2017
Страница №4 из 5:
Увеличить