Официальное опубликование правовых актов
ОФИЦИАЛЬНОЕ ОПУБЛИКОВАНИЕ
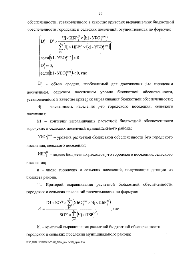
Закон Тульской области от 07.11.2019 № 92-ЗТО
"О внесении изменений в Закон Тульской области "О межбюджетных отношениях между органами государственной власти Тульской области и органами местного самоуправления муниципальных образований Тульской области"
Номер опубликования: 7100201911080003
Дата опубликования: 08.11.2019
Страница №35 из 47:
Увеличить