Официальное опубликование правовых актов
ОФИЦИАЛЬНОЕ ОПУБЛИКОВАНИЕ
Приказ Департамента профессионального образования Томской области от 03.10.2018 № 10п
"О внесении изменений в приказ Департамента профессионального образования Томской области от 29.03.2016 № 7п"
Номер опубликования: 7001201810110003
Дата опубликования: 11.10.2018
Страница №18 из 37:
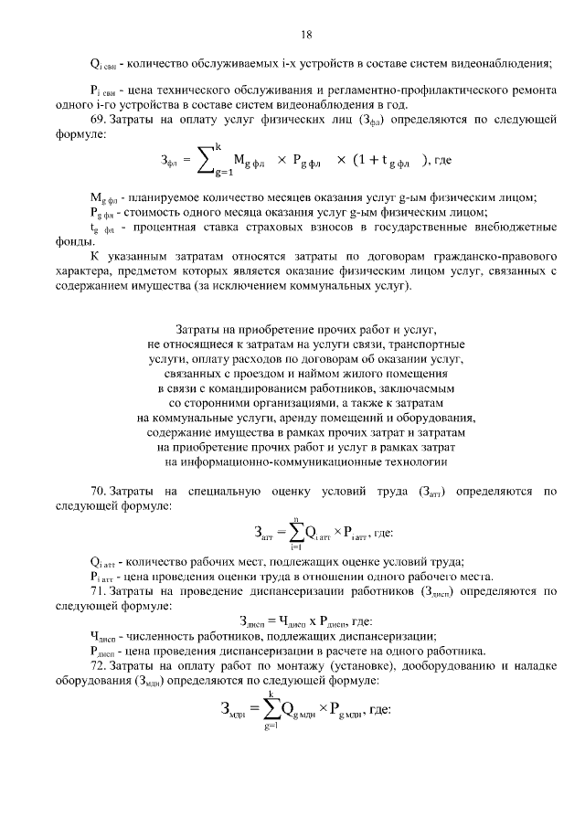
Увеличить