Официальное опубликование правовых актов
ОФИЦИАЛЬНОЕ ОПУБЛИКОВАНИЕ
Постановление Администрации Смоленской области от 03.06.2016 № 309
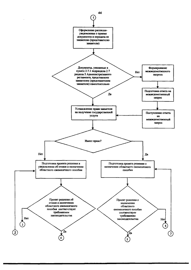
"Об утверждении Административного регламента предоставления Департаментом Смоленской области по социальному развитию государственной услуги "Назначение и выплата областного ежемесячного пособия на ребенка, не посещающего государственную или муниципальную образовательную организацию, реализующую образовательную программу дошкольного образования, родители (усыновители, опекуны, приемные родители) или один из них которого являются инвалидами I или II группы, в 2016 году"
Номер опубликования: 6700201606070005
Дата опубликования: 07.06.2016
Страница №44 из 45:
Увеличить