Официальное опубликование правовых актов
ОФИЦИАЛЬНОЕ ОПУБЛИКОВАНИЕ
Областной закон Ростовской области от 26.12.2016 № 834-ЗС
"О межбюджетных отношениях органов государственной власти и органов местного самоуправления в Ростовской области"
Номер опубликования: 6100201612270003
Дата опубликования: 27.12.2016
Страница №101 из 157:
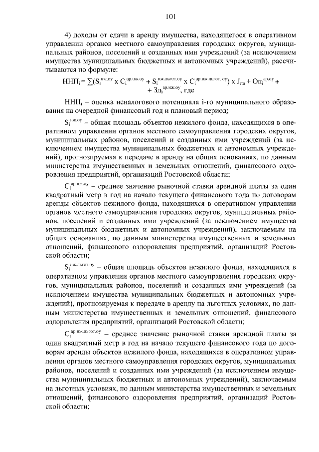
Увеличить