Официальное опубликование правовых актов
ОФИЦИАЛЬНОЕ ОПУБЛИКОВАНИЕ
Постановление Правительства Пермского края от 10.11.2015 № 960-п
"Об утверждении Методики расчета нормативов формирования расходов на оплату труда депутатов, выборных должностных лиц местного самоуправления, осуществляющих свои полномочия на постоянной основе, муниципальных служащих и нормативов формирования расходов на содержание органов местного самоуправления муниципальных образований Пермского края на очередной финансовый год и на плановый период, Порядка проведения мониторинга соблюдения органами местного самоуправления муниципальных образований Пермского края нормативов формирования расходов на оплату труда депутатов, выборных должностных лиц местного самоуправления, осуществляющих свои полномочия на постоянной основе, муниципальных служащих и нормативов формирования расходов на содержание органов местного самоуправления муниципальных образований Пермского края и внесении изменений в постановление Правительства Пермского края от 8 июня 2010 г. № 301-п "Об утверждении нормативов формирования расходов на содержание органов местного самоуправления муниципальных образований Пермского края на 2015 год и плановый период 2016 и 2017 годов"
Номер опубликования: 5900201511120004
Дата опубликования: 12.11.2015
Страница №21 из 43:
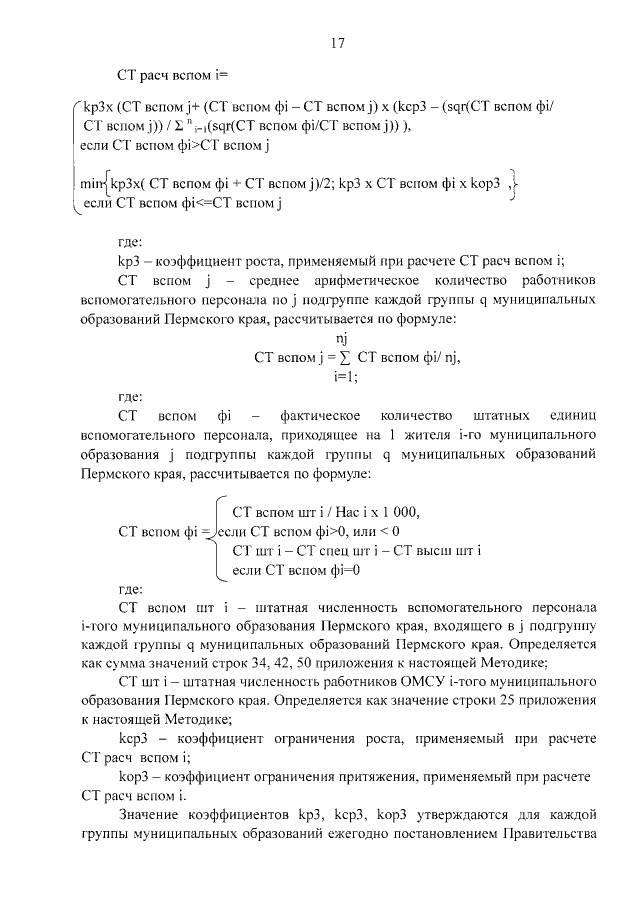
Увеличить