Официальное опубликование правовых актов
ОФИЦИАЛЬНОЕ ОПУБЛИКОВАНИЕ
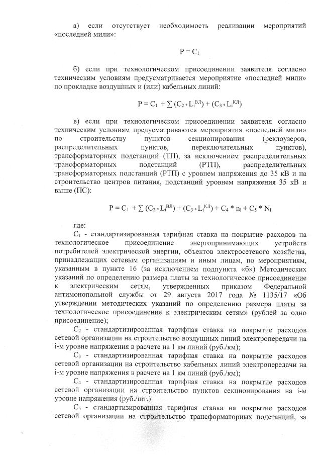
Приказ Управления по тарифам и ценовой политике Орловской области от 26.12.2019 № 534-т
"Об установлении стандартизированных тарифных ставок, ставок за единицу максимальной мощности, формул платы за технологическое присоединение к электрическим сетям территориальных сетевых организаций на территории Орловской области на 2020 год"
(Зарегистрирован 27.12.2019 № 556/2019)
Номер опубликования: 5701201912310007
Дата опубликования: 31.12.2019
Страница №9 из 11:
Увеличить