Официальное опубликование правовых актов
ОФИЦИАЛЬНОЕ ОПУБЛИКОВАНИЕ
Постановление Правительства Орловской области от 28.03.2025 № 216 "Об установлении публичного сервитута в целях эксплуатации линейного объекта "Газопровод, д. Мостки, д. Леженки"
Номер опубликования: 5700202503310002
Дата опубликования: 31.03.2025
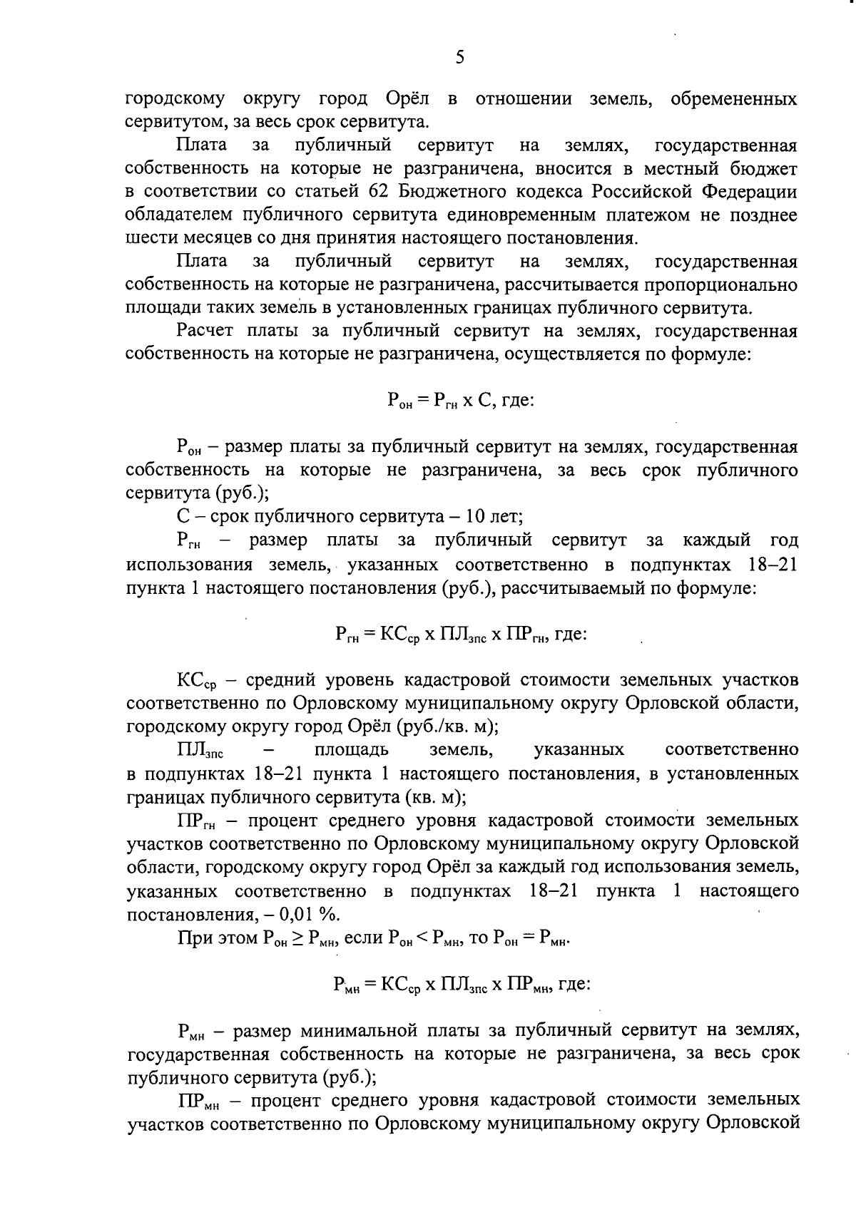
Страница №5 из 17:
Увеличить