Официальное опубликование правовых актов
ОФИЦИАЛЬНОЕ ОПУБЛИКОВАНИЕ
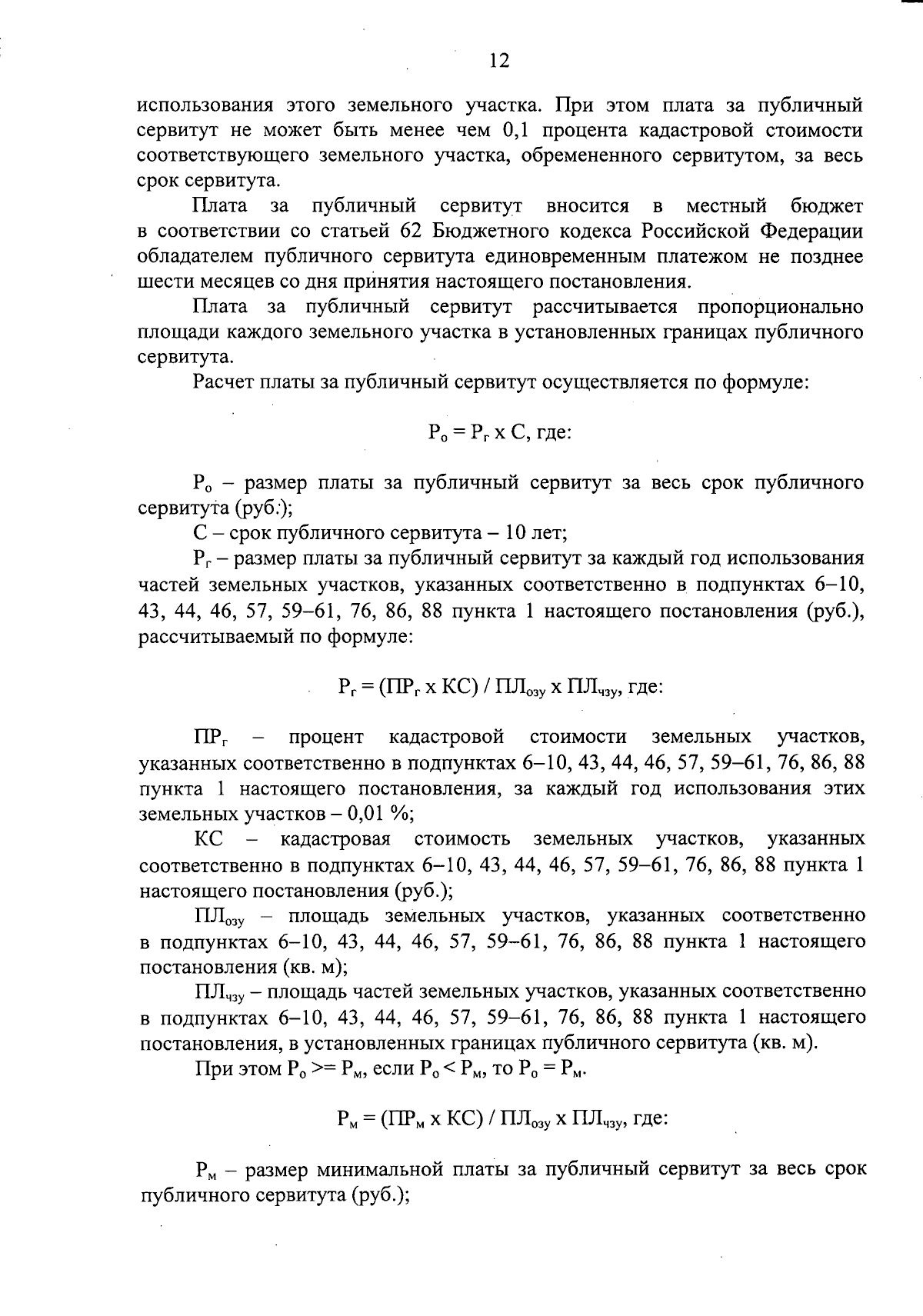
Постановление Правительства Орловской области от 28.03.2025 № 215 "Об установлении публичного сервитута в целях эксплуатации линейного объекта "Газопровод, п. Белоберёзовский"
Номер опубликования: 5700202503310001
Дата опубликования: 31.03.2025
Страница №12 из 69:
Увеличить