Официальное опубликование правовых актов
ОФИЦИАЛЬНОЕ ОПУБЛИКОВАНИЕ
Постановление Правительства Орловской области от 28.12.2020 № 820
"Об утверждении государственной программы Орловской области "Развитие промышленности Орловской области"
Номер опубликования: 5700202012290004
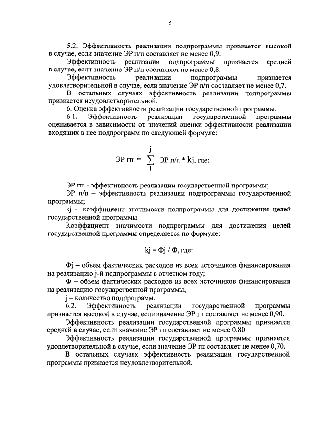
Дата опубликования: 29.12.2020
Страница №51 из 51:
Увеличить