Официальное опубликование правовых актов
ОФИЦИАЛЬНОЕ ОПУБЛИКОВАНИЕ
Постановление Правительства Орловской области от 09.09.2019 № 508
"Об утверждении государственной программы Орловской области "Развитие предпринимательства и деловой активности в Орловской области"
Номер опубликования: 5700201909110002
Дата опубликования: 11.09.2019
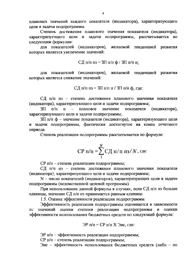
Страница №64 из 66:
Увеличить