Официальное опубликование правовых актов
ОФИЦИАЛЬНОЕ ОПУБЛИКОВАНИЕ
Постановление Правительства Орловской области от 03.08.2015 № 358
"О внесении изменений в постановление Правительства Орловской области от 29 ноября 2012 года № 444 "Об утверждении государственной программы "Повышение эффективности государственного и муниципального управления в Орловской области, поддержка институтов гражданского общества"
Номер опубликования: 5700201508050011
Дата опубликования: 05.08.2015
Страница №46 из 228:
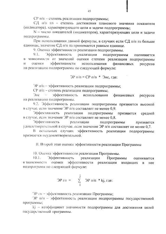
Увеличить