Официальное опубликование правовых актов
ОФИЦИАЛЬНОЕ ОПУБЛИКОВАНИЕ
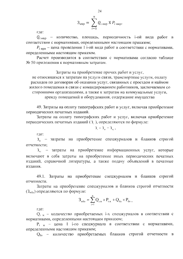
Приказ Министерства имущественных отношений Омской области от 28.06.2017 № 23-п
"О внесении изменения в приказ Министерства имущественных отношений Омской области от 29 июня 2016 года № 38-п"
Номер опубликования: 5501201706290012
Дата опубликования: 29.06.2017
Страница №25 из 90:
Увеличить