Официальное опубликование правовых актов
ОФИЦИАЛЬНОЕ ОПУБЛИКОВАНИЕ
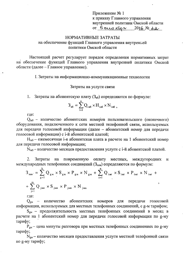
Приказ Главного управления внутренней политики Омской области от 05.09.2016 № 22
"Об утверждении нормативных затрат на обеспечение функций Главного управления внутренней политики Омской области и казенного учреждения Омской области "Региональный центр по связям с общественностью"
Номер опубликования: 5501201609070001
Дата опубликования: 07.09.2016
Страница №2 из 78:
Увеличить