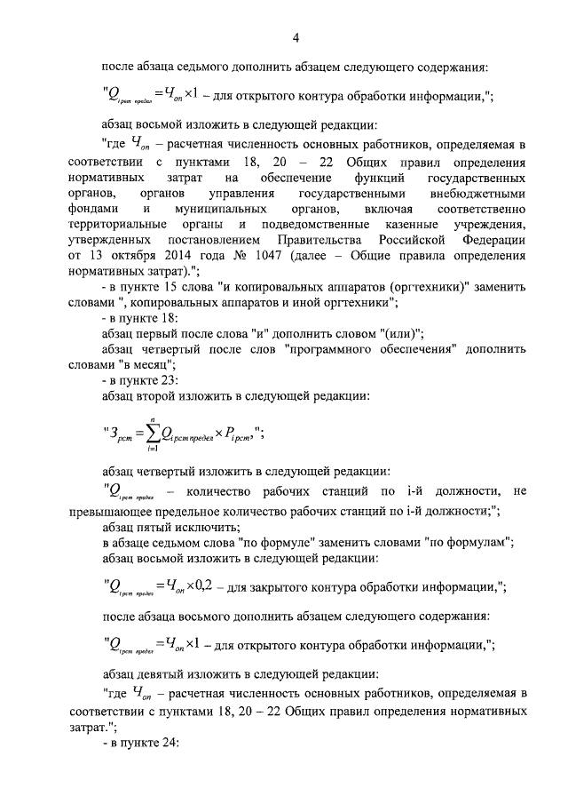
Постановление Правительства Омской области от 25.05.2016 № 155-п
"О внесении изменений в постановление Правительства Омской области от 23 декабря 2015 года № 397-п"
"О внесении изменений в постановление Правительства Омской области от 23 декабря 2015 года № 397-п"
Номер опубликования: 5500201605270010
Дата опубликования:
27.05.2016
