Официальное опубликование правовых актов
ОФИЦИАЛЬНОЕ ОПУБЛИКОВАНИЕ
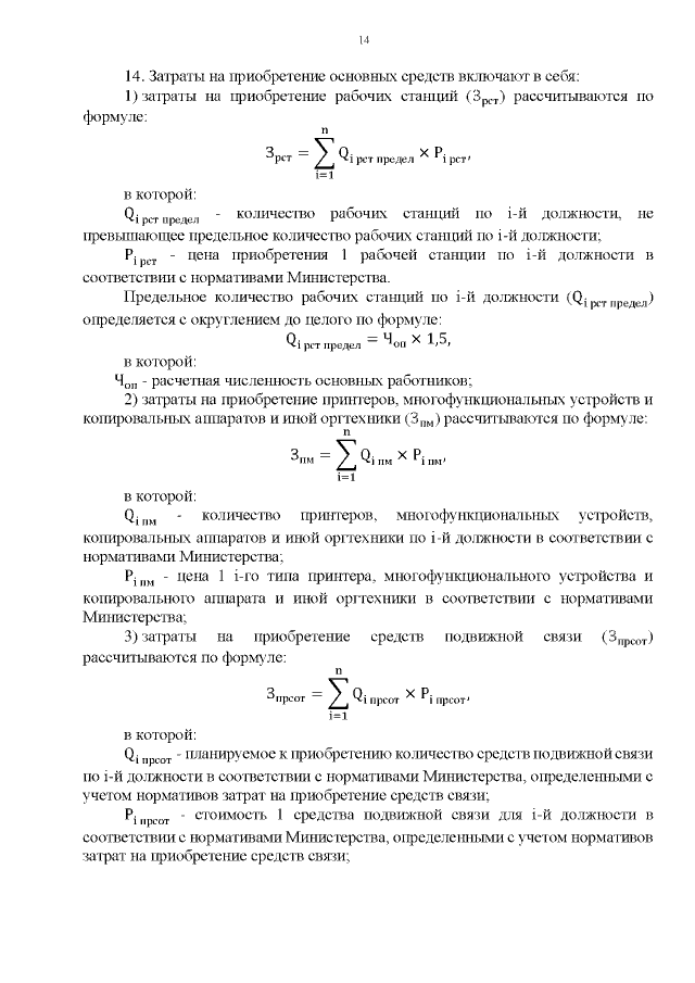
Приказ Министерства труда и социального развития Новосибирской области от 30.07.2021 № 664
"О нормативных затратах на обеспечение функций министерства труда и социального развития Новосибирской области и подведомственных ему учреждений"
Номер опубликования: 5401202107300001
Дата опубликования: 30.07.2021
Страница №14 из 141:
Увеличить