Официальное опубликование правовых актов
ОФИЦИАЛЬНОЕ ОПУБЛИКОВАНИЕ
Распоряжение Министерства образования Московской области от 24.10.2025 № Р-890
"О внесении изменений в распоряжение Министерства образования Московской области от 10.11.2023 № Р-1035 "Об утверждении Порядков расчета нормативных затрат на оказание государственных услуг в сфере образования, применяемых при расчете объема субсидии на финансовое обеспечение выполнения государственного задания на оказание государственных услуг (выполнение работ) государственными учреждениями Московской области"
(Зарегистрирован 24.10.2025 № 09-1043/2025)
Номер опубликования: 5001202510300005
Дата опубликования: 30.10.2025
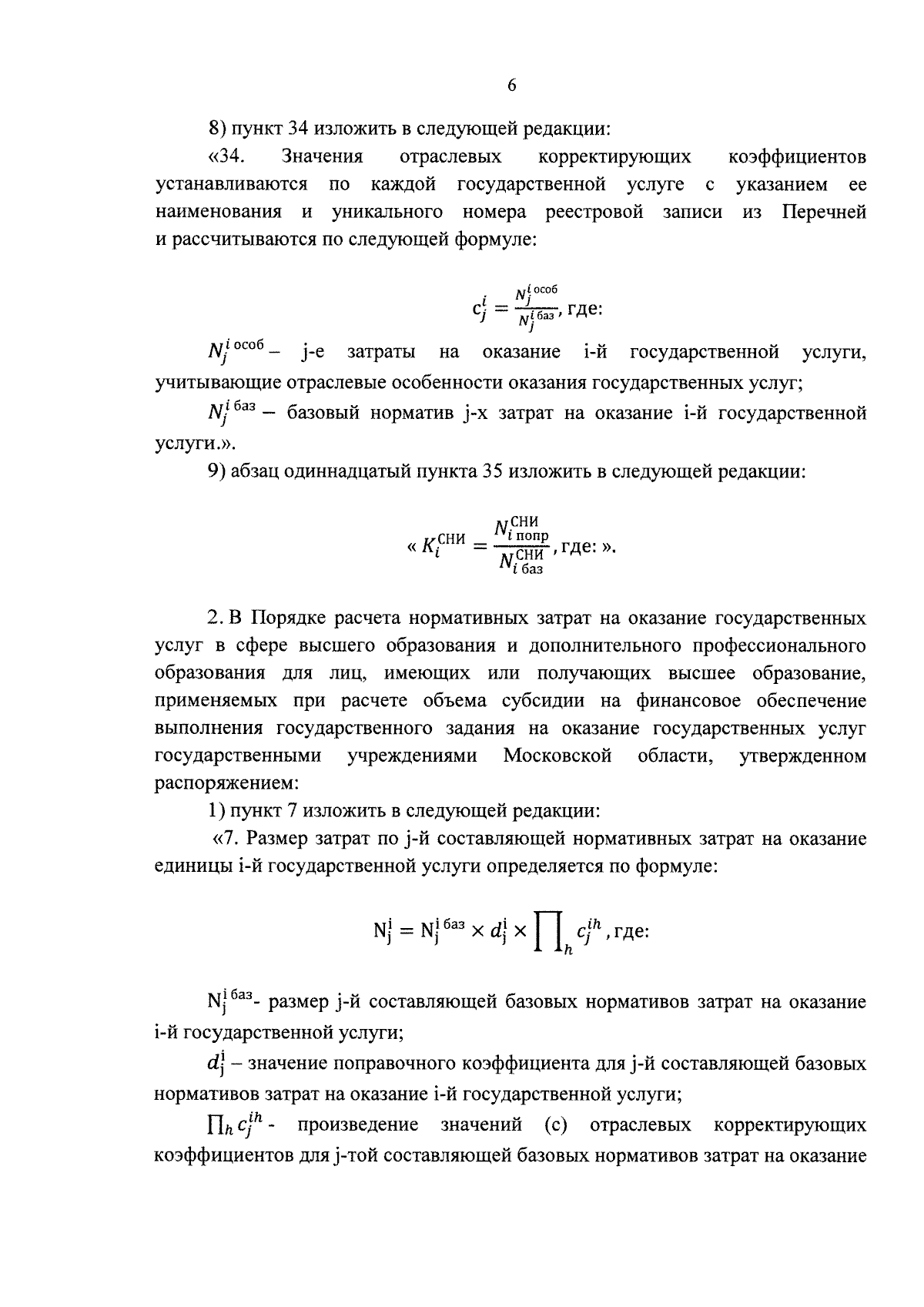
Страница №8 из 12:
Увеличить