Официальное опубликование правовых актов
ОФИЦИАЛЬНОЕ ОПУБЛИКОВАНИЕ
Постановление Правительства Московской области от 09.04.2021 № 258/10
"Об утверждении Порядка определения объема и предоставления субсидий некоммерческим организациям, не являющимся государственными (муниципальными) учреждениями, осуществляющим деятельность в сфере социальной защиты населения на территории Московской области, и о признании утратившими силу некоторых постановлений Правительства Московской области"
Номер опубликования: 5000202104120001
Дата опубликования: 12.04.2021
Страница №38 из 41:
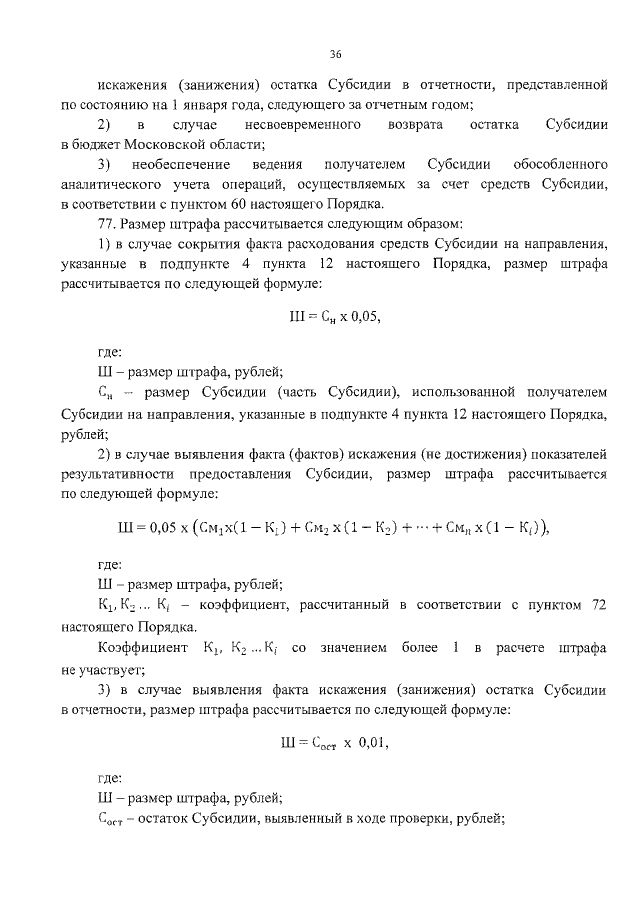
Увеличить