Официальное опубликование правовых актов
ОФИЦИАЛЬНОЕ ОПУБЛИКОВАНИЕ
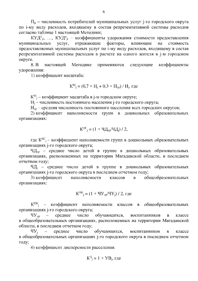
Закон Магаданской области от 09.12.2015 № 1969-ОЗ
"О межбюджетных отношениях в Магаданской области"
Номер опубликования: 4900201512150004
Дата опубликования: 15.12.2015
Страница №20 из 51:
Увеличить