Официальное опубликование правовых актов
ОФИЦИАЛЬНОЕ ОПУБЛИКОВАНИЕ
Постановление Правительства Липецкой области от 04.07.2024 № 393
"О внесении изменений в постановление Правительства Липецкой области от 10 января 2023 года № 2 "Об утверждении методики распределения иных межбюджетных трансфертов из областного бюджета местным бюджетам и правил их предоставления на обеспечение деятельности советников директора по воспитанию и взаимодействию с детскими общественными объединениями в общеобразовательных организациях"
Номер опубликования: 4800202407050006
Дата опубликования: 05.07.2024
Страница №2 из 4:
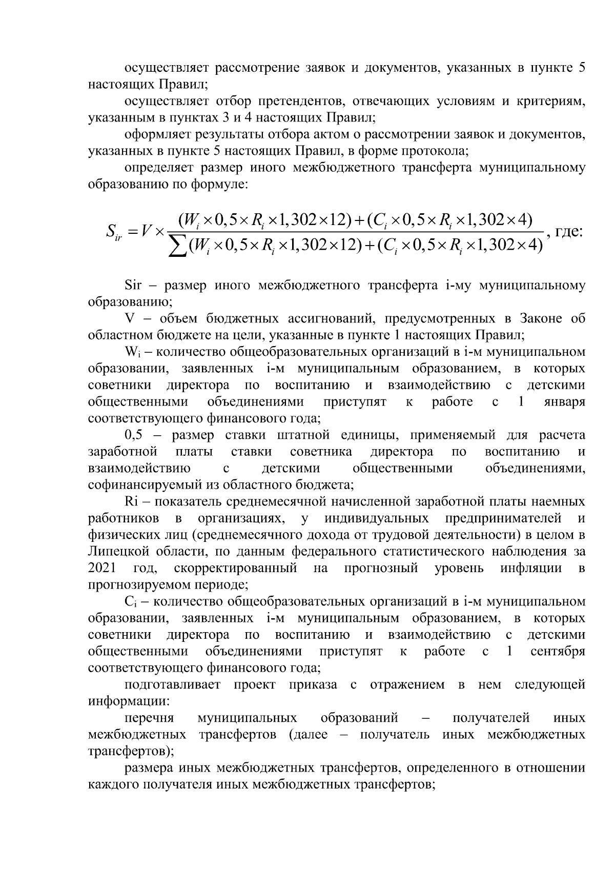
Увеличить