Официальное опубликование правовых актов
ОФИЦИАЛЬНОЕ ОПУБЛИКОВАНИЕ
Постановление Правительства Липецкой области от 08.12.2023 № 702
"Об утверждении государственной программы Липецкой области "Обеспечение жителей Липецкой области качественным жильем, социальной и инженерной инфраструктурой"
Номер опубликования: 4800202312150017
Дата опубликования: 15.12.2023
Страница №172 из 196:
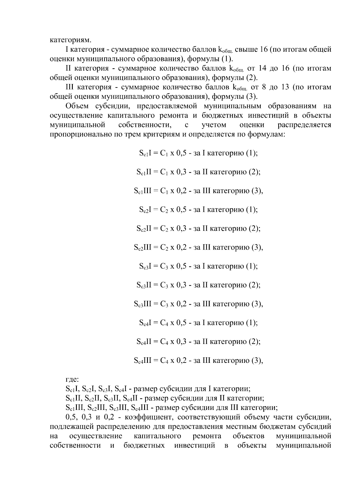
Увеличить