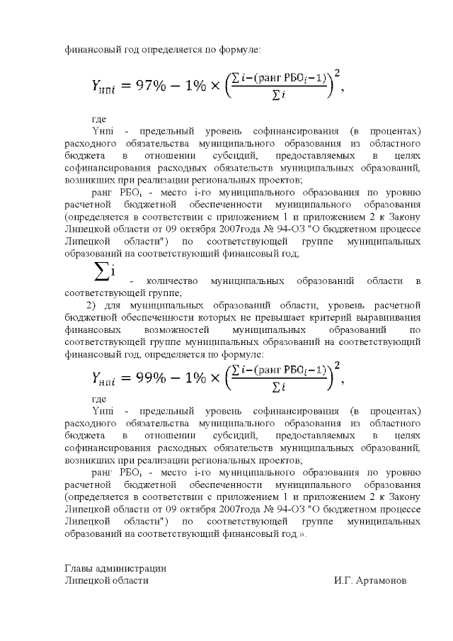
Постановление администрации Липецкой области от 28.10.2019 № 460
"О внесении изменений в постановление администрации Липецкой области от 02 сентября 2019 год № 379 "О формировании, предоставлении и распределении субсидий из областного бюджета местным бюджетам"
"О внесении изменений в постановление администрации Липецкой области от 02 сентября 2019 год № 379 "О формировании, предоставлении и распределении субсидий из областного бюджета местным бюджетам"
Номер опубликования: 4800201911010008
Дата опубликования:
01.11.2019
