Официальное опубликование правовых актов
ОФИЦИАЛЬНОЕ ОПУБЛИКОВАНИЕ
Постановление Правительства Кемеровской области - Кузбасса от 22.10.2019 № 619
"О внесении изменений в постановление Коллегии Администрации Кемеровской области от 25.10.2013 № 467 "Об утверждении государственной программы Кемеровской области "Содействие занятости населения Кузбасса" на 2014-2021 годы"
Номер опубликования: 4200201910250001
Дата опубликования: 25.10.2019
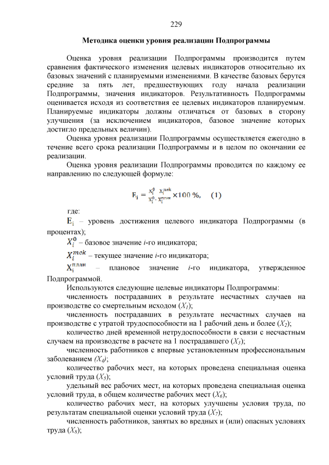
Страница №229 из 346:
Увеличить