Официальное опубликование правовых актов
ОФИЦИАЛЬНОЕ ОПУБЛИКОВАНИЕ
Приказ Агентства по обеспечению деятельности мировых судей Камчатского края от 28.04.2025 № 5-Н
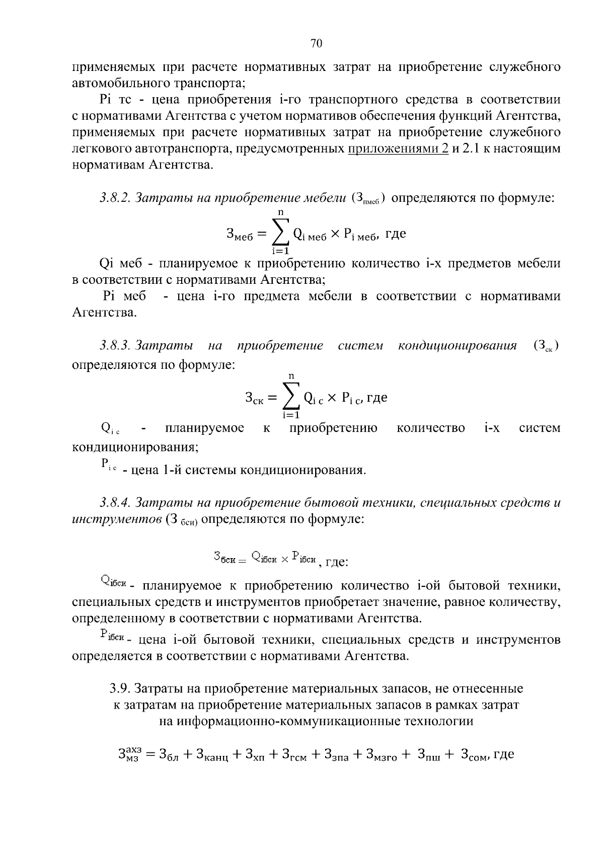
"Об утверждении Правил определения требований к закупаемым Агентством по обеспечению деятельности мировых судей Камчатского края и подведомственным краевым государственным учреждением "Центр обеспечения мировых судей в Камчатском крае" отдельным видам товаров, работ, услуг (в том числе предельных цен товаров, работ, услуг), перечней и нормативов количества товаров, работ, услуг, их потребительских свойств и иных характеристик, применяемых при расчете нормативных затрат на обеспечение функций Агентства по обеспечению деятельности мировых судей Камчатского края и подведомственного краевого государственного учреждения "Центр обеспечения мировых судей в Камчатском крае" при закупке ими отдельных видов товаров, работ и услуг"
(Зарегистрирован 28.04.2025 № 5-Н)
Номер опубликования: 4101202504290001
Дата опубликования: 29.04.2025
Страница №70 из 74:
Увеличить