Официальное опубликование правовых актов
ОФИЦИАЛЬНОЕ ОПУБЛИКОВАНИЕ
Приказ Министерства по делам местного самоуправления и развитию Корякского округа Камчатского края от 12.03.2024 № 6-Н
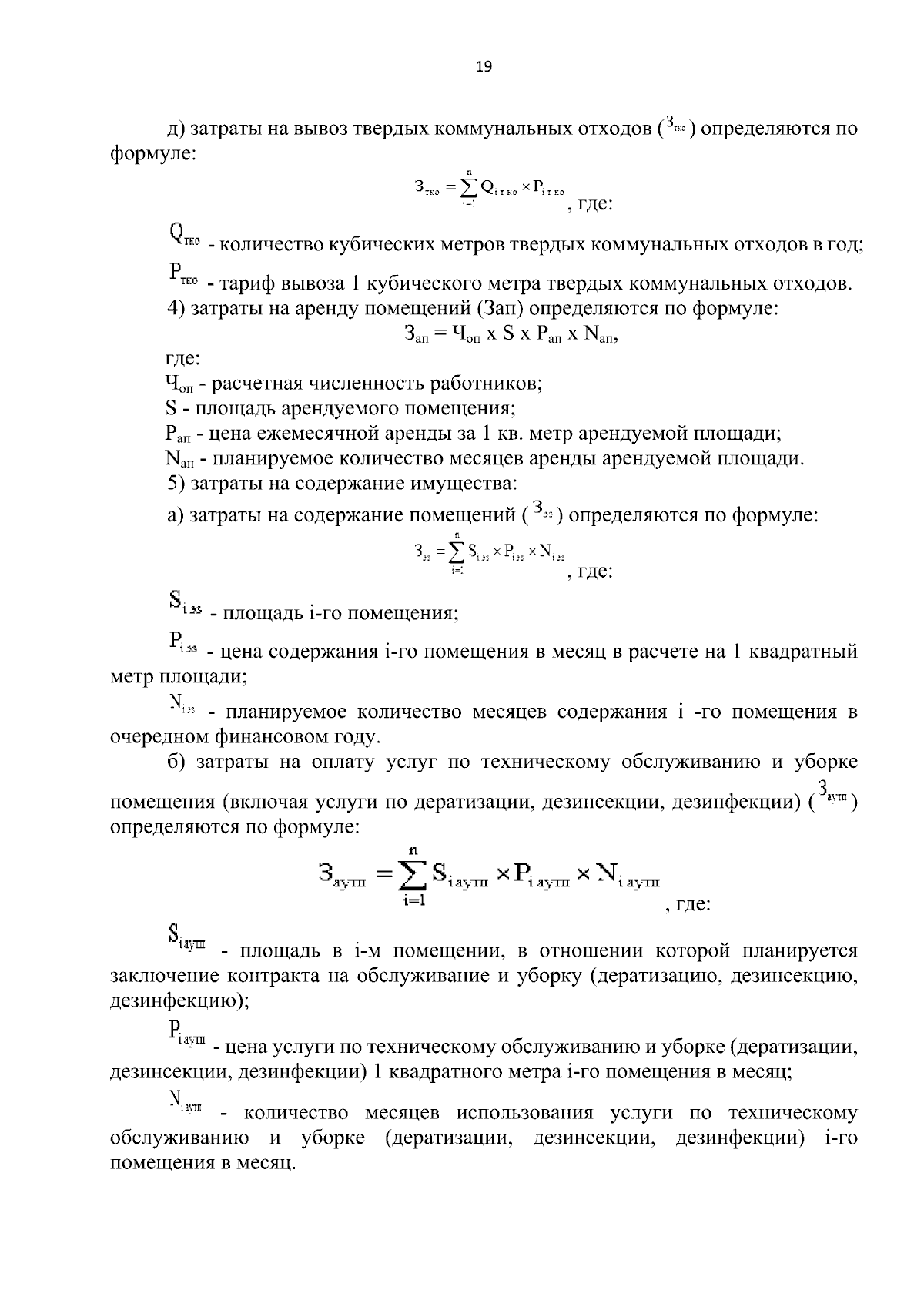
"Об утверждении Правил определения требований к закупаемым отдельным видам товаров, работ, услуг (в том числе предельных цен товаров, работ, услуг), перечней и нормативов количества товаров, работ, услуг, их потребительских свойств и иных характеристик, применяемых при расчете нормативных затрат на обеспечение функций Министерства по делам местного самоуправления и развитию Корякского округа Камчатского края при закупке им отдельных видов товаров, работ и услуг"
(Зарегистрирован 12.03.2024 № 6-Н)
Номер опубликования: 4101202403130010
Дата опубликования: 13.03.2024
Страница №19 из 60:
Увеличить