Официальное опубликование правовых актов
ОФИЦИАЛЬНОЕ ОПУБЛИКОВАНИЕ
Постановление Правительства Камчатского края от 05.08.2020 № 323-П
"О внесении изменений в государственную программу Камчатского края "Энергоэффективность, развитие энергетики и коммунального хозяйства, обеспечение жителей населенных пунктов Камчатского края коммунальными услугами", утвержденную постановлением Правительства Камчатского края от 29.11.2013 № 525-П"
Номер опубликования: 4100202008060001
Дата опубликования: 06.08.2020
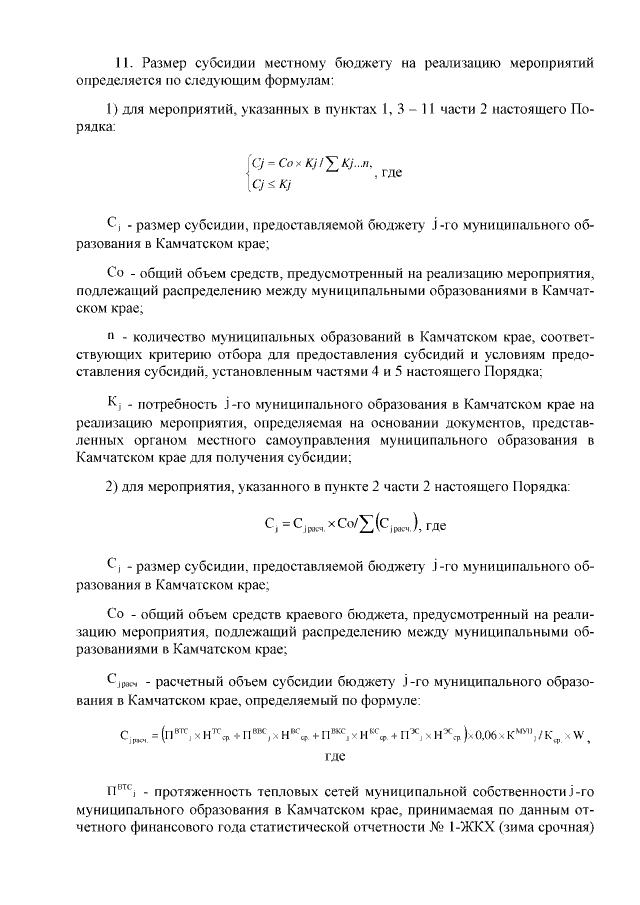
Страница №29 из 49:
Увеличить