Официальное опубликование правовых актов
ОФИЦИАЛЬНОЕ ОПУБЛИКОВАНИЕ
Постановление Правительства Ивановской области от 24.11.2016 № 390-п
"Об утверждении Правил определения нормативных затрат на обеспечение функций исполнительных органов государственной власти Ивановской области, органов управления территориальными государственными внебюджетными фондами Ивановской области, включая соответственно территориальные органы и подведомственные казенные учреждения"
Номер опубликования: 3700201611250014
Дата опубликования: 25.11.2016
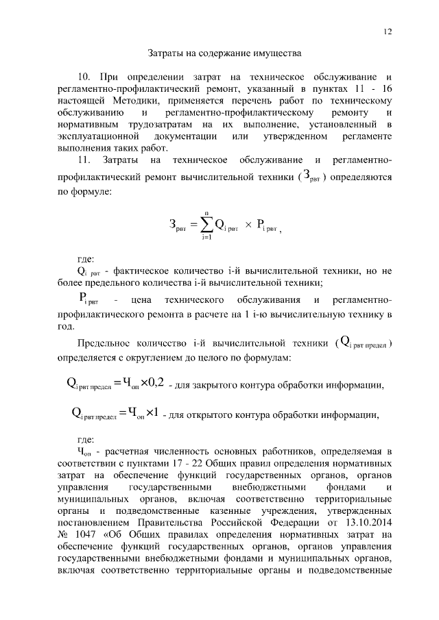
Страница №12 из 52:
Увеличить