Официальное опубликование правовых актов
ОФИЦИАЛЬНОЕ ОПУБЛИКОВАНИЕ
Постановление правительства Воронежской области от 29.11.2017 № 938
"О внесении изменений в постановление правительства Воронежской области от 25.12.2013 № 1163"
Номер опубликования: 3600201712050031
Дата опубликования: 05.12.2017
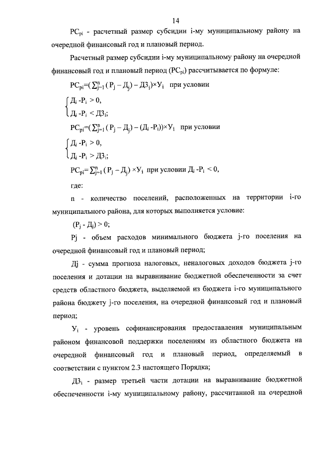
Страница №14 из 32:
Увеличить