Официальное опубликование правовых актов
ОФИЦИАЛЬНОЕ ОПУБЛИКОВАНИЕ
Закон Вологодской области от 07.12.2016 № 4057-ОЗ
"О внесении изменений в закон области "О межбюджетных трансфертах в Вологодской области"
Номер опубликования: 3500201612080002
Дата опубликования: 08.12.2016
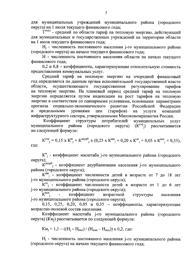
Страница №9 из 22:
Увеличить