Официальное опубликование правовых актов
ОФИЦИАЛЬНОЕ ОПУБЛИКОВАНИЕ
Приказ Департамента природных ресурсов и экологии Брянской области от 22.12.2016 № 865
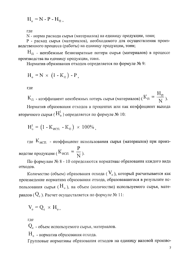
"Об утверждении методических указаний по разработке проектов нормативов образования отходов и лимитов на их размещение применительно к хозяйственной и (или) иной деятельности юридических лиц и индивидуальных предпринимателей (за исключением субъектов малого и среднего предпринимательства), в процессе которой образуются отходы на объектах, подлежащих региональному государственному экологическому надзору"
Номер опубликования: 3201201612270094
Дата опубликования: 27.12.2016
Страница №9 из 47:
Увеличить