Официальное опубликование правовых актов
ОФИЦИАЛЬНОЕ ОПУБЛИКОВАНИЕ
Постановление Правительства Брянской области от 28.03.2022 № 94-п
"О внесении изменений в государственную программу "Развитие образования и науки Брянской области"
Номер опубликования: 3200202204020009
Дата опубликования: 02.04.2022
Страница №58 из 72:
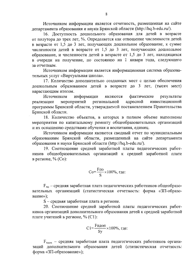
Увеличить