Официальное опубликование правовых актов
ОФИЦИАЛЬНОЕ ОПУБЛИКОВАНИЕ
Постановление Правительства Брянской области от 13.08.2018 № 417-п
"О внесении изменений в государственную программу "Развитие образования и науки Брянской области" (2014 — 2020 годы)"
Номер опубликования: 3200201808210001
Дата опубликования: 21.08.2018
Страница №6 из 44:
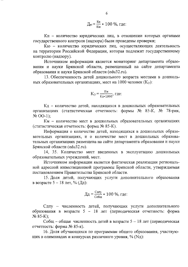
Увеличить