Официальное опубликование правовых актов
ОФИЦИАЛЬНОЕ ОПУБЛИКОВАНИЕ
Постановление Правительства Брянской области от 26.12.2016 № 691-п
"О внесении изменений в государственную программу "Развитие сельского хозяйства и регулирование рынков сельскохозяйственной продукции, сырья и продовольствия Брянской области" (2014 - 2020 годы)"
Номер опубликования: 3200201612270002
Дата опубликования: 27.12.2016
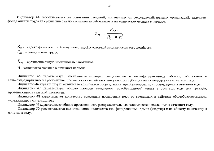
Страница №48 из 92:
Увеличить