Официальное опубликование правовых актов
ОФИЦИАЛЬНОЕ ОПУБЛИКОВАНИЕ
Закон Брянской области от 02.11.2016 № 89-З
"О межбюджетных отношениях в Брянской области"
Номер опубликования: 3200201611020017
Дата опубликования: 02.11.2016
Страница №84 из 128:
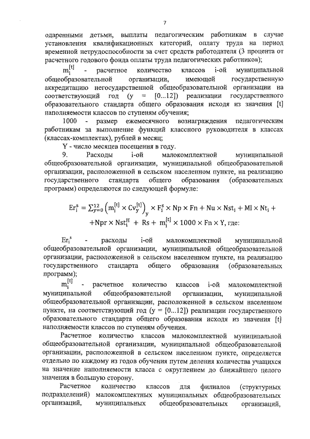
Увеличить