Официальное опубликование правовых актов
ОФИЦИАЛЬНОЕ ОПУБЛИКОВАНИЕ
Постановление Правительства Белгородской области от 23.08.2021 № 352-пп
"Об утверждении Порядка предоставления и распределения субсидий из областного бюджета бюджетам муниципальных районов и городских округов на компенсацию дополнительных расходов на повышение оплаты труда отдельных категорий работников бюджетной сферы муниципальных учреждений области на 2021 год"
Номер опубликования: 3100202108270006
Дата опубликования: 27.08.2021
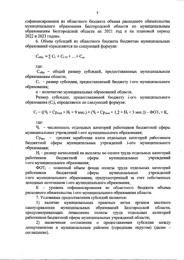
Страница №3 из 5:
Увеличить