Официальное опубликование правовых актов
ОФИЦИАЛЬНОЕ ОПУБЛИКОВАНИЕ
Постановление Правительства Белгородской области от 23.04.2018 № 136-пп
"О внесении изменений в постановление Правительства Белгородской области от 30 декабря 2013 года № 529-пп"
Номер опубликования: 3100201804260003
Дата опубликования: 26.04.2018
Страница №75 из 76:
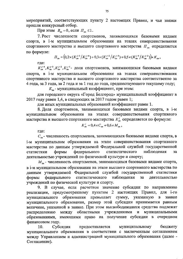
Увеличить