Официальное опубликование правовых актов
ОФИЦИАЛЬНОЕ ОПУБЛИКОВАНИЕ
Закон Астраханской области от 30.08.2024 № 66/2024-ОЗ
"О субвенциях, предоставляемых бюджетам муниципальных районов (муниципальных округов, городских округов) Астраханской области из бюджета Астраханской области на обеспечение государственных гарантий реализации прав на получение общедоступного и бесплатного дошкольного образования в муниципальных дошкольных образовательных организациях, общедоступного и бесплатного дошкольного, начального общего, основного общего, среднего общего образования в муниципальных общеобразовательных организациях, обеспечение дополнительного образования детей в муниципальных общеобразовательных организациях, и о внесении изменений в статью 9 Закона Астраханской области "О межбюджетных отношениях в Астраханской области" и признании утратившими силу отдельных законодательных актов (отдельных положений законодательных актов) Астраханской области"
Номер опубликования: 3000202408300016
Дата опубликования: 30.08.2024
Страница №18 из 45:
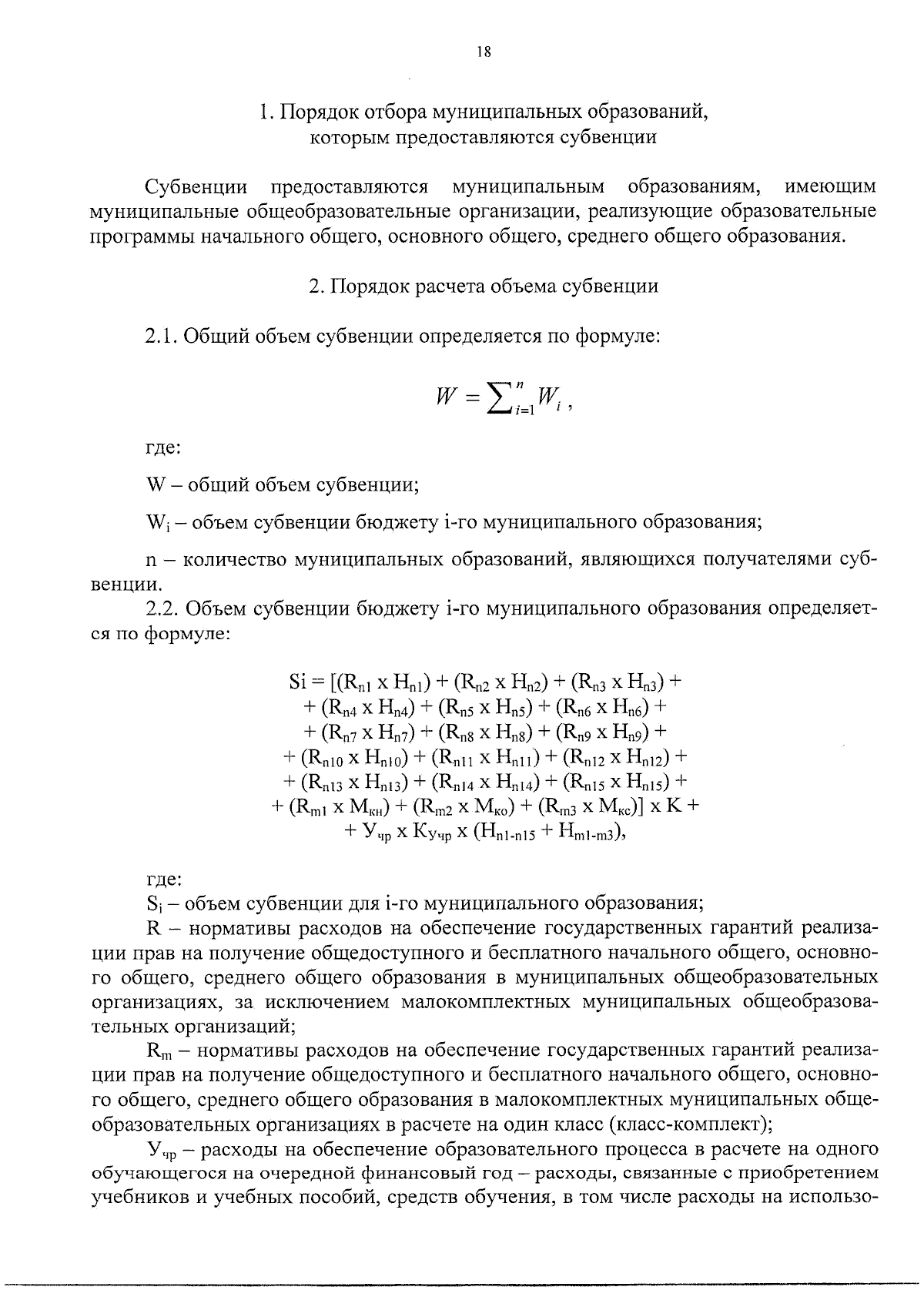
Увеличить