Официальное опубликование правовых актов
ОФИЦИАЛЬНОЕ ОПУБЛИКОВАНИЕ
Постановление Администрации Приморского края от 14.06.2017 № 227-па
"О предоставлении из краевого бюджета субсидий в 2017 году организациям в сфере лесного хозяйства Приморского края в целях финансового обеспечения затрат в связи с решением функциональных и социально-экономических вопросов"
Номер опубликования: 2500201706150004
Дата опубликования: 15.06.2017
Страница №8 из 12:
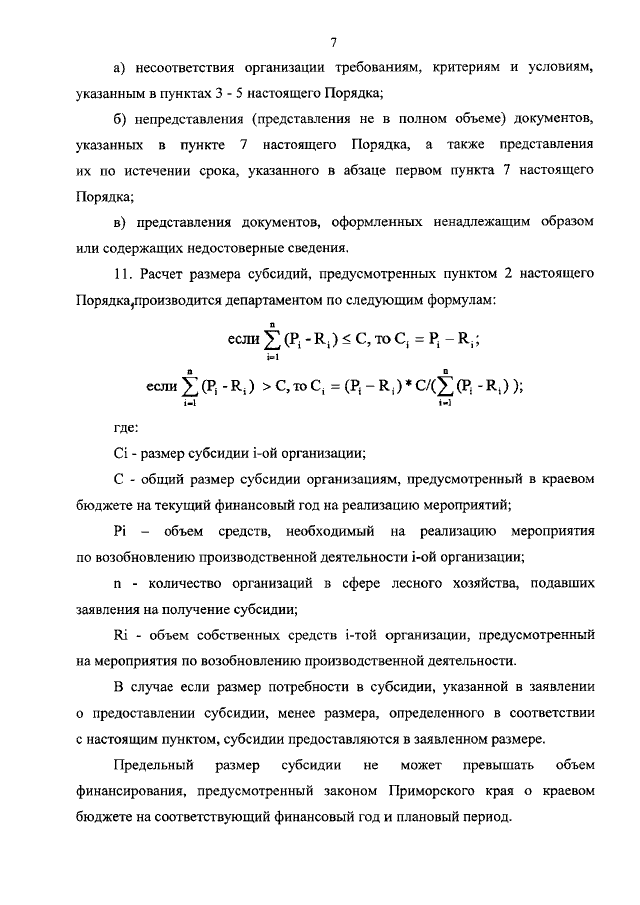
Увеличить