Официальное опубликование правовых актов
ОФИЦИАЛЬНОЕ ОПУБЛИКОВАНИЕ
Постановление Администрации Приморского края от 22.09.2016 № 441-па
"О внесении изменений в постановление Администрации Приморского края от 7 декабря 2012 года № 390-па "Об утверждении государственной программы Приморского края "Энергоэффективность, развитие газоснабжения и энергетики в Приморском крае" на 2013-2020 годы"
Номер опубликования: 2500201609260006
Дата опубликования: 26.09.2016
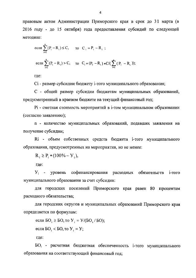
Страница №62 из 70:
Увеличить