Официальное опубликование правовых актов
ОФИЦИАЛЬНОЕ ОПУБЛИКОВАНИЕ
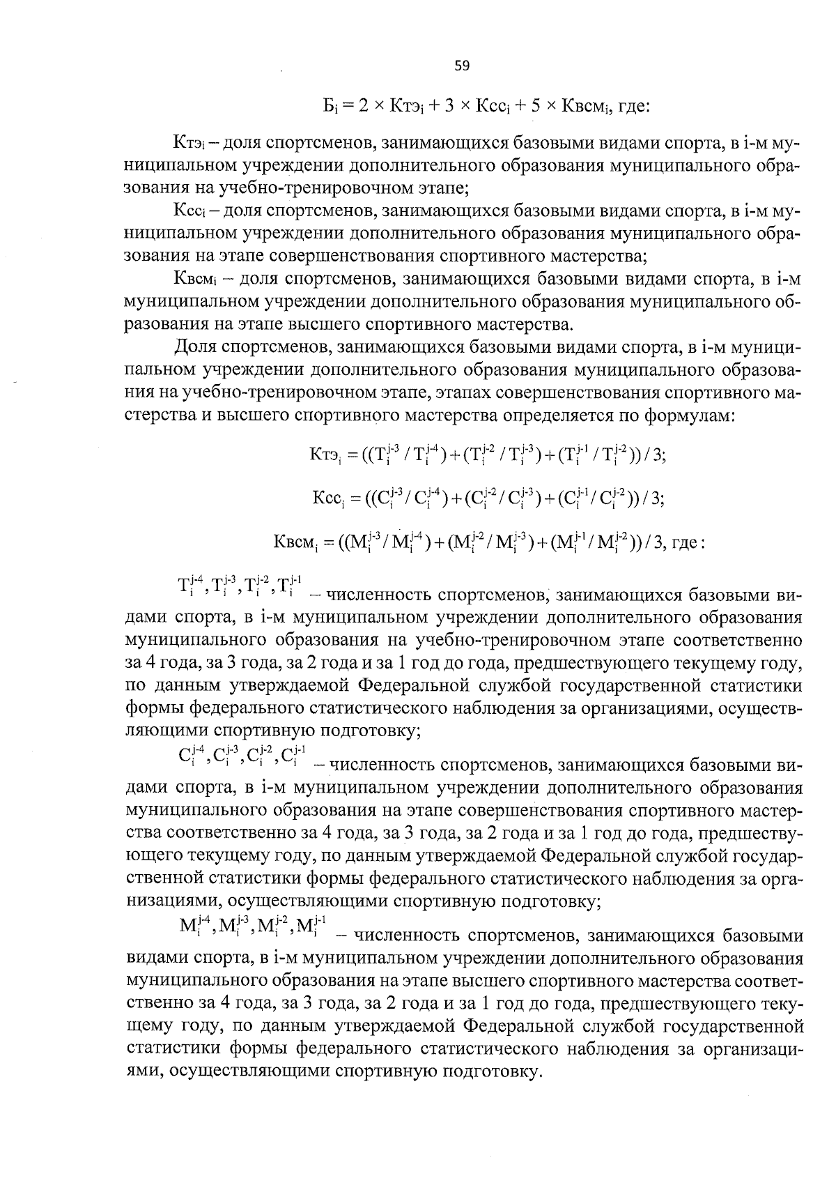
Постановление Губернатора Краснодарского края от 25.12.2023 № 1149
"О внесении изменения в постановление главы администрации (губернатора) Краснодарского края от 12 октября 2015 г. № 962 "Об утверждении государственной программы Краснодарского края "Развитие физической культуры и спорта"
Номер опубликования: 2300202312280002
Дата опубликования: 28.12.2023
Страница №60 из 66:
Увеличить