Официальное опубликование правовых актов
ОФИЦИАЛЬНОЕ ОПУБЛИКОВАНИЕ
Закон Республики Хакасия от 11.11.2019 № 78-ЗРХ
"О внесении изменений в Закон Республики Хакасия "О бюджетном процессе и межбюджетных отношениях в Республике Хакасия" и Закон Республики Хакасия "О наделении органов местного самоуправления муниципальных районов Республики Хакасия государственными полномочиями по расчету и предоставлению дотаций бюджетам поселений за счет средств республиканского бюджета Республики Хакасия"
Номер опубликования: 1900201911120001
Дата опубликования: 12.11.2019
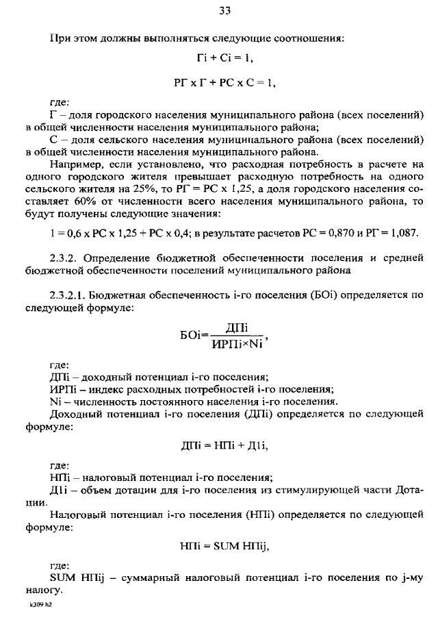
Страница №33 из 37:
Увеличить