Официальное опубликование правовых актов
ОФИЦИАЛЬНОЕ ОПУБЛИКОВАНИЕ
Постановление Правительства Республики Хакасия от 20.01.2017 № 16
"О внесении изменения в региональную адресную программу "Переселение граждан из аварийного жилищного фонда, в том числе с учетом необходимости развития малоэтажного жилищного строительства, на территории Республики Хакасия в 2013–2017 годах", утвержденную постановлением Правительства Республики Хакасия от 12.04.2013 № 196"
Номер опубликования: 1900201701240004
Дата опубликования: 24.01.2017
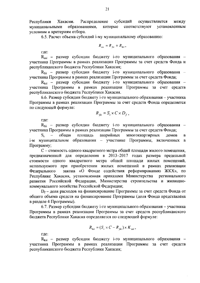
Страница №21 из 123:
Увеличить